皇冠信用网怎么租_“猪肝红”预警!有人深圳出发,15小时还没出广东…
皇冠足球管理平台出租(www.huangguan.hk)-会员开户_登3代理)皇冠信用网/—开会员账号—皇冠信用网招登1登2登3管理皇冠信用网皇冠代理出租)国庆假期高速“堵堵堵”皇冠信用网怎么租!
有人深圳出发15小时还没出广东
话题直接冲上热搜
就在昨天
至少几百人被堵到在后台表示
“再这样下去都能在路上吃月饼皇冠信用网怎么租了...”
今天(10月1日)上午
深圳车主安先生告诉第一现场记者
自己昨天中午12点
从深圳宝安福永出发回湖南邵阳
到今天凌晨3点左右
开皇冠信用网怎么租了15个小时还没出广东
展开全文
路上车流量非常大
大大小小的事故也不少
一堵车
车辆排起的长龙就有一二十公里
特别是在二广高速路段
堵皇冠信用网怎么租了很久
安先生说
皇冠信用网怎么租他今天早上9点左右才到
600多公里足足走皇冠信用网怎么租了21个小时
而在非节假日
正常情况下只需约7小时
“预判了皇冠信用网怎么租你的预判
却没躲过集体预判”
高速上演预判式拥堵
“聪明人”全凑成“鸳鸯锅”
网友反映
除了广东地区皇冠信用网怎么租,全国其它省市各大高速
也堵作皇冠信用网怎么租了一团
不少网友表示
“原来回回堵的都是同一批大聪明”
“4.8公里堵75分钟认真的吗皇冠信用网怎么租?”
高速服务区已全是“泡面人”
10月1日从广东交警获悉
当日9时30分
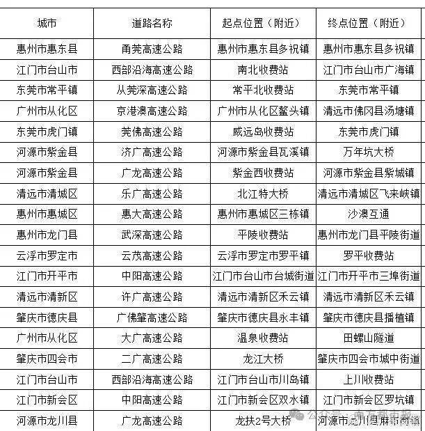
全省高速通行缓慢长度
超过5公里、时间超过30分钟的点段共19个
江门市4个、河源市3个、云浮市1个
惠州市3个、东莞市2个、清远市2个
广州市2个、肇庆市2个
全省高速公路通行缓慢情况
据广东交通信息
国庆中秋假期首日
高速公路车流量预计约960万车次
封闭服务区(含停车区)
有以下这些
此外,记者还从交管部门了解到,深圳市内出行从每日9时起进入车流高峰,广深沿江高速、沈海高速、深中通道等高速路段,以及梅沙-大鹏片区、深圳北站、宝安国际机场、口岸区域等将出现大车流情况皇冠信用网怎么租。
这个假期
你还准备自驾出门吗皇冠信用网怎么租?
场妹提醒皇冠信用网怎么租,出行前要时刻关注路况
规划好路线哦~
路上的朋友们皇冠信用网怎么租,也要注意行车安全
祝大家假期愉快皇冠信用网怎么租!
部分来源 | 深圳晚报
第一现场记者丨郑志平
来源:第一现场&壹深圳
猜你喜欢
- 2025-10-10怎么申请皇冠信用网_石家庄的雨啥时候停?暴雨预警信号解除
- 2025-10-10苏格兰 vs 希腊_截停印度石油,闯下大祸后,法国要对中国船长审判,英媒嘲讽法军
- 2025-10-09皇冠信用網会员开户_台当局承认从俄罗斯大量购买,然后立刻甩锅
- 2025-10-09皇冠信用網账号_斯诺克西安大奖赛:世锦赛冠军赵心童“爆冷”出局
- 2025-10-09如何代理皇冠信用_武汉女足1-0绝杀奥克兰联女足!晋级女足冠军杯第二轮
- 2025-10-082024年至2025年NBA赛季_大雨局部暴雨!今起6天山东持续阴雨!烟台局部大雨
- 2025-10-08nba赛程_重磅利好!明天A股,猛攻4000点?
- 2025-10-08nba季后_轰20有多贵?印度专家:轰20或强于B2,一架成本也许可抵20架歼20
- 2025-10-07皇冠信用网代理_初步调查显示菲律宾卡加延省大桥因超载垮塌
- 2025-10-05怎么注册皇冠信用代理_萨卡:阿尔特塔的执教理念将引领阿森纳走向成功
- 2025-10-05体育皇冠信用网站_廉德瑰:若中日关系处理不好,高市早苗的首相之位恐怕坐不长
- 2025-10-05皇冠信用最新地址_特朗普俄乌立场,出现大反转!只给普京30天,不同意就夺回领土?
网友评论